边缘计算+X,释放场景化应用潜力
发布时间:2021-04-15 来源:星空买球·(中国)官方网站
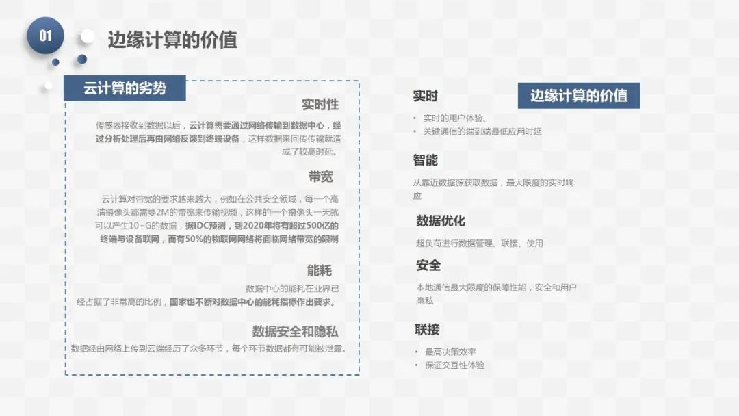
导语:边缘计算(EdgeComputing)是5G网络架构中的核心环节,是指在靠近物或数据源头的网络边缘侧,融合网络、计算、存储、应用等核心能力的分布式开放平台。Gartner预计在未来3-5年,边缘计算将成为下一个数百亿以上的蓝海市场。庐阳产发对边缘计算的诞生、市场规模、行业结构、技术演进、机遇与挑战进行了5大维度的探究与分析,旨在为区内战新产业的转型升级及投资决策提供参考和思路。
图文:投资二部
审核:吴 锋




皖公网安备 34010302002316号