云计算-SaaS行业研究及投资逻辑
发布时间:2021-07-08 来源:星空买球·(中国)官方网站
导语
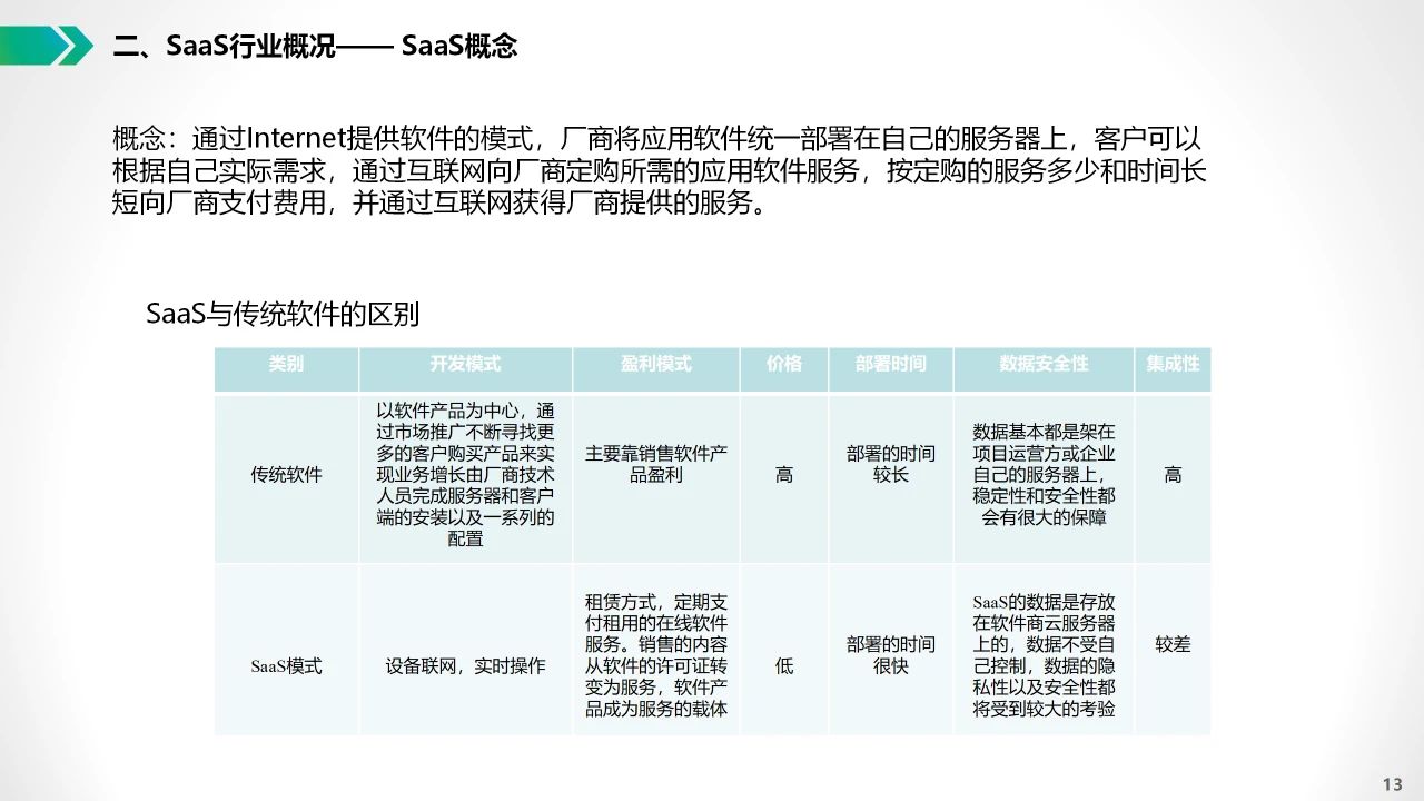
相比于传统软件,SaaS(Software as a Service,软件即服务)软件具有部署灵活、迭代迅速、支持按需付费等优点,使得其在软件市场中的份额进一步扩张。星空买球·(中国)官方网站对SaaS行业的概况、商业模式、投资逻辑等进行初步探究与分析,旨在为区内战新产业的转型升级及投资决策提供参考和思路。








































图文:周宇
审核:吴锋




皖公网安备 34010302002316号